
智东西(公众号:zhidxcom)
作者|ZeR0
编辑|漠影
看见篮球的3D全息投影已经不稀奇,但如果你能拍打、触摸这个篮球幻像,而且能感受到它的弹性呢?

英国格拉斯哥大学的一个工程师团队提出一种新方法,能创造跟全息投影进行物理交互的感觉。
当你用不同力度拍这个虚拟篮球时,你的手掌会感受到不同的弹性力道,就像在拍一个真球,你的手、手指和手腕都会有逼真的触感。
而实现这样宛如科幻片里的互动体验,完全不需要可穿戴或手持外围设备,比传统的VR/AR系统更加轻便。

一、三种模式,让虚拟篮球拍起来像真球
如何做到逼真的篮球弹跳触感?

其中,伪全息显示基于Pepper的幽灵投影方案,创造了一种物体“漂浮”在空中的错觉;手势识别模块使得用户可用手势与虚拟对象进行交互。

根据全息投影与用户之间的交互性质,Arduino控制器单元可区分多种操作模式,包括恒压模式、手部标志选择模式和手部跟踪模式。


在手部跟踪模式下,压力基于3D虚拟成像的拓扑与用户手的运动交互,Arduino控制器单元将手指速度值直接映射到压力调制单元,使用户感觉像触碰到一个真实存在的东西。

二、定位精准到手指,拍得越重反弹越猛
随后,研究团队用实验展示了其系统的两项功能,即和。
为了证明这一点,Aerohaptics系统被编程为按顺序瞄准用户手上的单个指尖,研究人员在用户指尖上粘了纸条,这样就能清晰看到喷气的位置是否精准。
从上图(d)中可以看到,空气会集中喷在目标手指上,相邻手指上粘的纸条没有受到干扰。
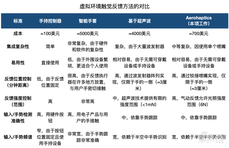
三、比其他全息显示功能更全Aerohaptics系统由格拉斯哥大学詹姆斯·瓦特工程学院的RavinderDahiya教授领导的可弯曲电子和感应技术(BEST)小组开发。
但当前的触觉技术往往要用到可穿戴或手持外围设备,其高成本与复杂性可能会阻碍该技术的普及。
与其他交互式全息显示相比,Aerohaptics系统能将其他系统实现的360°视角、空中手势识别、触觉等功能合在一起,同时无需用户连接设备。
结语:未来或引入嗅觉反馈这在现实生活中的应用有相当广阔的探索空间,比如可以为远程电话会议创造更逼真的3D渲染互动,帮医生在虚拟空间执行棘手的操作,或者让医生远程指导机器人进行真正的手术。